Gå til innhold

Golf 3 1.8 motorkode ABS 1994 modell starter ikke.

Ranger emnet


Moddy

Anbefalte innlegg

Hei,

er ny på forumet og lurer på om noen kan hjelpe meg.

Har en Golf 3 1.8 med motorkode ABS 1994 modell som ikke starter.

Har funnet ut at det ikke er gnist.

Har prøvd å bytte coil uten at dette har hjulpet.

Har testet hallgiver i fordeler, og denne ser ut til å fungere.

Har en misstanke om at det kan være brudd i en av signalkablene inn på coilen, da det har vært varmgang i disse tidligere.

Er det noen som kan hjelpe meg med et detaljert koplingsskjema til denne bilen, eller evt. andre tips?

Lenke til kommentar
Del på andre sider

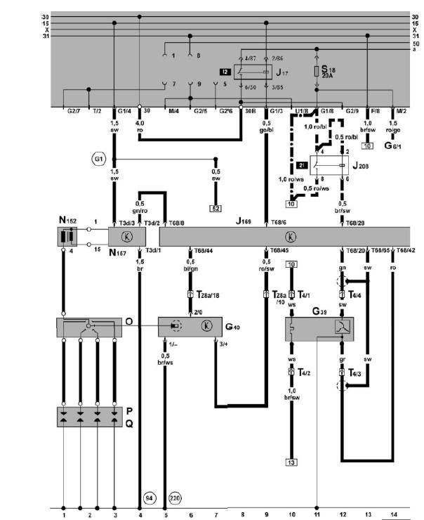
Din tenningsmodul står vel ved coilen, stemmer ikke det (N167 på bildet)? Simuler pulser inn på denne (pinne 2), du skal da få gnist om coil og tenningsmodul er i orden. Husk tenning på!

 

http://www.bilforumet.no/bilmerker/audi/audi-diskusjoner/267692-feilsok-ved-tenningsproblemer-pa-eldre-vag.html

 

IgnG3.jpg

Endret av Quattro73

Bilforumet.no
Administrator

Lag en tråd om du lurer på noe, ikke send PM.

Lenke til kommentar
Del på andre sider

Join the conversation

You can post now and register later. If you have an account, sign in now to post with your account.

Gjest
Skriv svar til emnet...

×   Du har limt inn tekst med formatering.   Fjern formatering

  Du kan kun bruke opp til 75 smilefjes.

×   Lenken din har blitt bygget inn på siden automatisk.   Vis som en ordinær lenke i stedet

×   Tidligere tekst har blitt gjenopprettet.   Tøm tekstverktøy

×   Du kan ikke lime inn bilder direkte. Last opp eller legg inn bilder fra URL.

Laster...
×
×
  • Opprett ny...

Viktig informasjon

Bilforumet.no bruker cookies. Det brukes cookies til å måle trafikk, for å optimalisere siden, og for å kunne holde deg innlogget. Ved videre bruk av siden aksepterer du vår bruk av cookies. Sjekk ut vår Privacy Personvernvilkår